近日,南华大学药学院郭勇和杨瑞阁教授团队围绕耐甲氧西林金黄色葡萄球菌(MRSA)感染治疗,基于天然产物骨架开展系统药物创制研究,连续取得两项重要进展。相关成果分别发表于Journal of Medicinal Chemistry和European Journal of Medicinal Chemistry,为抗多重耐药菌感染药物研发提供了新的分子骨架和思路。
耐甲氧西林金黄色葡萄球菌(MRSA)是临床上常见且毒性较强的耐药细菌之一,已对广泛使用的抗生素耐药,因此被称为超级细菌。针对这一挑战,团队聚焦天然产物衍生化,分别以天然产物吴茱萸次碱和花椒毒素为先导骨架,发展出两类具有代表性的抗MRSA候选分子,表现出高效、低毒和机制创新等特点。

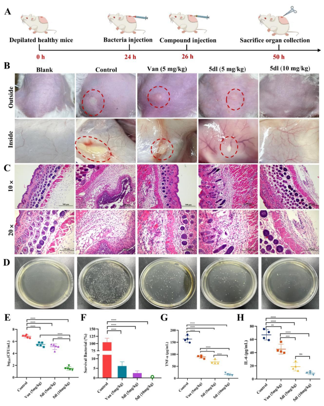
在发表于Journal of Medicinal Chemistry(https://doi.org/10.1021/acs.jmedchem.5c03478,中科院医学1区,Top期刊,IF = 6.8)的研究中,团队以天然产物吴茱萸次碱为母核,在保留其核心骨架和柔性连接链的基础上,引入吡啶季铵盐亲水头基,设计合成了系列吴茱萸次碱-吡啶季铵盐衍生物,最终筛选得到兼具膜靶向破坏与DNA拓扑异构酶I(Topo I)抑制的双机制抗菌先导5dl。

研究表明,5dl对10株MRSA临床分离株的最低抑菌浓度(MIC)低至0.5–2 μg/mL,优于临床一线药物万古霉素。且5dl具有快速杀菌、低耐药诱导倾向、低毒性和良好血浆稳定性;进一步机制研究揭示,5dl并非依赖单一靶点发挥作用,而是通过膜靶向破坏与胞内酶抑制协同实现高效杀菌。一方面,5dl能显著扰乱细菌细胞膜稳态,诱导膜去极化、膜通透性升高,并造成胞内物质外泄和细菌快速死亡;另一方面,5dl还能选择性抑制细菌DNA TopoI活性,干扰DNA超螺旋调控,阻断DNA复制与转录过程,从而形成“双重打击”的抗菌模式。
在体内实验中,5dl展现出优异的抗感染能力。在小鼠MRSA皮肤脓肿模型和脓毒症模型中,均表现出显著治疗效果,整体疗效优于万古霉素。药代动力学研究进一步表明,5dl具有较广泛的组织分布能力并具备系统治疗潜力。结合其快速杀菌、高效体外活性、较低毒性以及良好的血浆稳定性,5dl显示出优异的开发潜力。

此外,团队基于天然产物花椒毒素(xanthotoxin)骨架进行系统结构优化,采用“天然产物-阳离子模块”杂化策略,对其不同修饰位点开展构效关系研究,共设计合成50个衍生物。

研究发现,甲氧基位点为较优修饰位点,连接链长度对活性影响显著,其中四碳连接链优于五碳链,而引入噻二唑杂环则可进一步增强抗菌活性。最终获得的新型候选分子H1表现出最优综合性能,对MRSA临床分离株的MIC低至1 μg/mL。

机制研究表明,H1可特异性靶向细菌膜磷脂酰甘油(PG),诱导膜电位去极化、膜通透性改变及膜完整性破坏,进一步导致胞内蛋白质和DNA泄漏,实现快速杀菌。在小鼠皮肤感染模型中,H1同样表现出优于万古霉素的体内抗菌效果,并显示出良好的体内安全性。研究结果发表于European Journal of Medicinal Chemistry,2026,310,118793(医学类JCR 1区,IF = 5.9)
这两项研究充分体现了团队在天然产物抗菌先导挖掘、构效关系解析、作用机制阐明和成药性评价等方面的持续积累。基于天然产物骨架进行合理衍生化修饰,有望同时兼顾抗菌活性、安全性与机制创新,为攻克多重耐药菌感染提供具有转化潜力的候选分子。
Journal of Medicinal Chemistry论文第一作者为许婷博士(南华大学)和王婷婷(郑州大学硕士生),通讯作者为南华大学郭勇和杨瑞阁教授;European Journal of Medicinal Chemistry论文第一作者为南华大学药学院硕士研究生钟妍、胡松林和郑州大学药学院硕士研究生张苗苗,通讯作者为南华大学药学院郭勇和杨瑞阁教授,南华大学药学院均为第一兼通讯单位。

正文链接:https://doi.org/10.1021/acs.jmedchem.5c03478

正文链接:https://doi.org/10.1016/j.ejmech.2026.118793
南华大学郭勇和杨瑞阁教授课题组长期致力于药用植物活性成分,开展天然药物先导发现,结构优化、活性评价及药理机制研究,重点聚焦抗感染新型天然药物的研发。团队承担了国家自然基金—面上、青年基金项目、湖南省自然基金、河南省优秀青年科学基金、中国博士后面上项目等多项项目。团队先后在J. Med. Chem.(7篇),Eur. J. Med. Chem., Chin. Chem. Lett.等药学领域SCI期刊发表论文60余篇,其中中科院1区Top30余篇,封面论文3篇,ESI前1%高被引5篇。欢迎各位博士生、硕士以及本科生加入课题组开展相关研究guoyong_122@163.com;yrggg@163.com。
地址:中国 湖南衡阳 常胜西路28号 联系方式:0734-8282914 邮编:421001 版权所有:南华大学药学院